2020-2021年河北张家口高一语文上学期期末试卷及答案(Word版)

2020-2021年河北张家口高一语文上学期期末试卷及答案(Word版)昊趣阁资源网昊趣阁资源网
2020-2021年河北张家口高一语文上学期期末试卷及答案(Word版)
此内容为付费资源,请付费后查看
29.9
立即购买
您当前未登录!建议登陆后购买,可保存购买订单
类型Word
页数10 页
大小1.23 MB
付费资源
已售 562

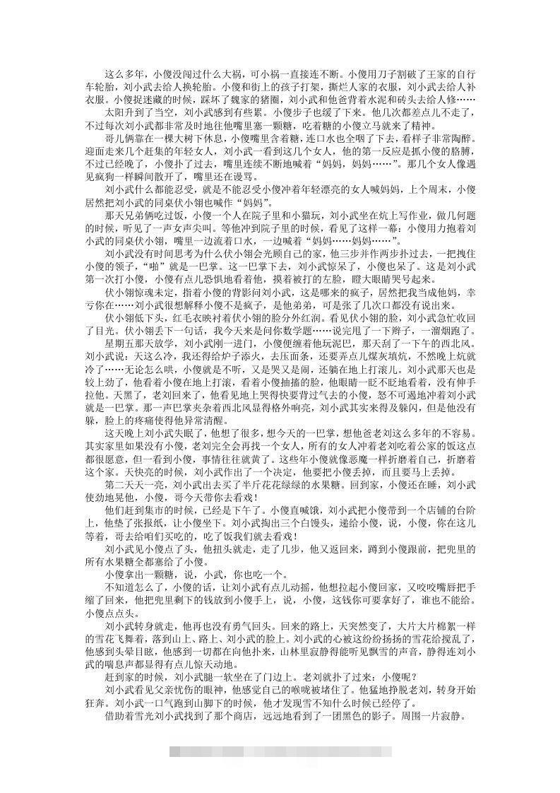
图片[1]昊趣阁资源网2020-2021年河北张家口高一语文上学期期末试卷及答案(Word版)昊趣阁资源网昊趣阁资源网
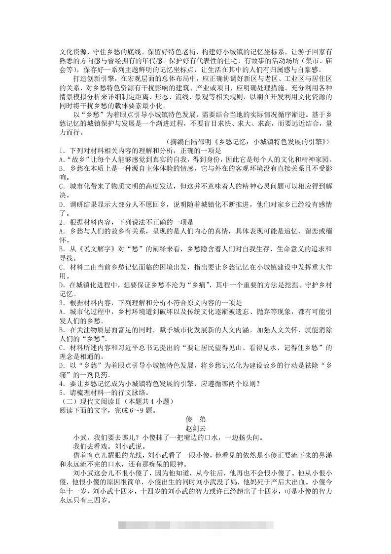
图片[2]昊趣阁资源网2020-2021年河北张家口高一语文上学期期末试卷及答案(Word版)昊趣阁资源网昊趣阁资源网

预览已结束,还剩7页未读,下单本商品后可免费下载高清完整文档

© 版权声明
THE END
喜欢就支持一下吧
点赞6 分享
相关推荐
评论 抢沙发

请登录后发表评论

    暂无评论内容