2012年高三数学下册第二次月考试卷真题

2012年高三数学下册第二次月考试卷真题昊趣阁资源网昊趣阁资源网
2012年高三数学下册第二次月考试卷真题
此内容为付费资源,请付费后查看
29.9
立即购买
您当前未登录!建议登陆后购买,可保存购买订单
类型Word
页数4 页
大小27.69 KB
付费资源
已售 562

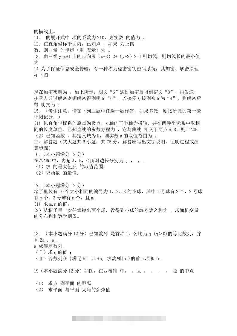
图片[1]昊趣阁资源网2012年高三数学下册第二次月考试卷真题昊趣阁资源网昊趣阁资源网
图片[2]昊趣阁资源网2012年高三数学下册第二次月考试卷真题昊趣阁资源网昊趣阁资源网

预览已结束,还剩1页未读,下单本商品后可免费下载高清完整文档

© 版权声明
THE END
喜欢就支持一下吧
点赞9 分享
相关推荐
评论 抢沙发

请登录后发表评论

    暂无评论内容