2021-2022学年辽宁省沈阳市法库县九年级上学期化学期末试题及答案(Word版)

2021-2022学年辽宁省沈阳市法库县九年级上学期化学期末试题及答案(Word版)昊趣阁资源网昊趣阁资源网
2021-2022学年辽宁省沈阳市法库县九年级上学期化学期末试题及答案(Word版)
此内容为付费资源,请付费后查看
会员专属资源
您暂无购买权限,请先开通会员
类型Word
页数16 页
大小228.50 KB
付费资源
已售 562

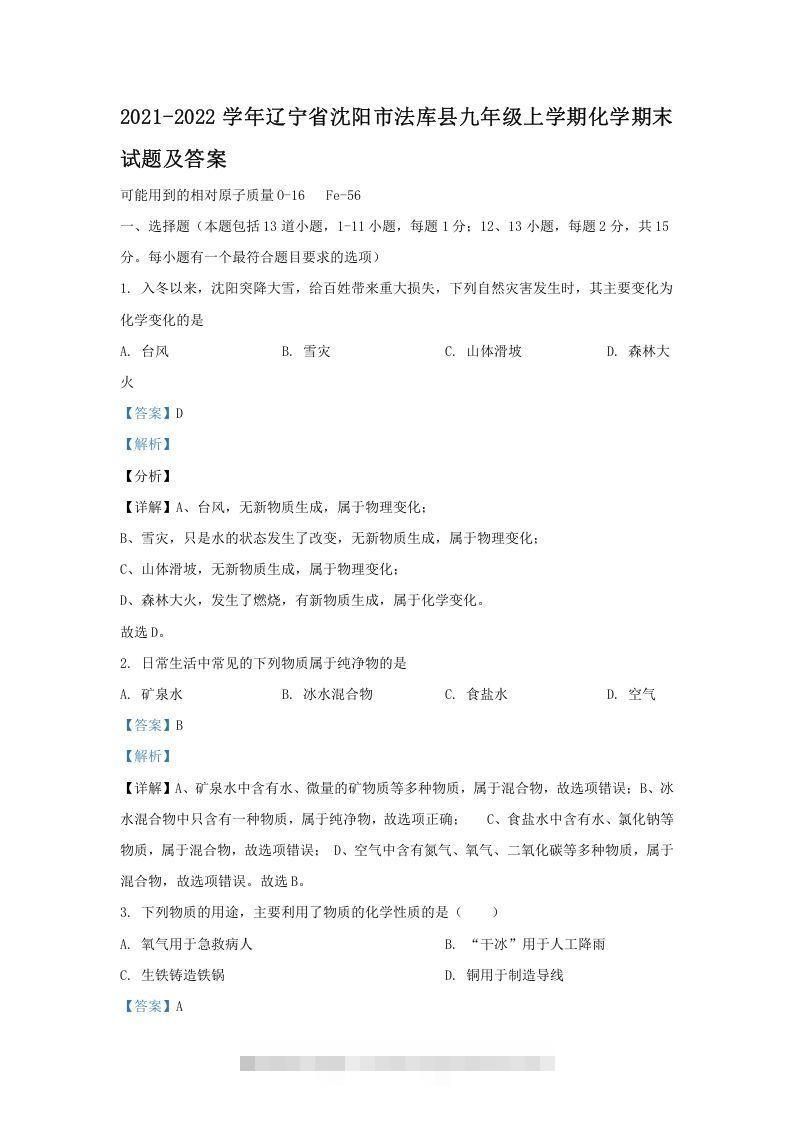
图片[1]昊趣阁资源网2021-2022学年辽宁省沈阳市法库县九年级上学期化学期末试题及答案(Word版)昊趣阁资源网昊趣阁资源网
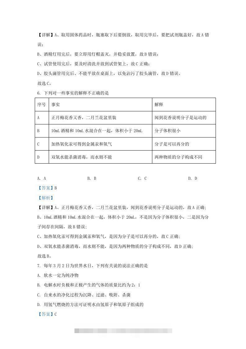
图片[2]昊趣阁资源网2021-2022学年辽宁省沈阳市法库县九年级上学期化学期末试题及答案(Word版)昊趣阁资源网昊趣阁资源网

预览已结束,还剩13页未读,下单本商品后可免费下载高清完整文档

© 版权声明
THE END
喜欢就支持一下吧
点赞8 分享
相关推荐
评论 抢沙发

请登录后发表评论

    暂无评论内容