沪科版数学七年级上册知识点汇总

沪科版数学七年级上册知识点汇总昊趣阁资源网昊趣阁资源网
沪科版数学七年级上册知识点汇总
此内容为付费资源,请付费后查看
会员专属资源
您暂无购买权限,请先开通会员
类型Pdf
页数13 页
大小664.26 KB
付费资源
已售 562

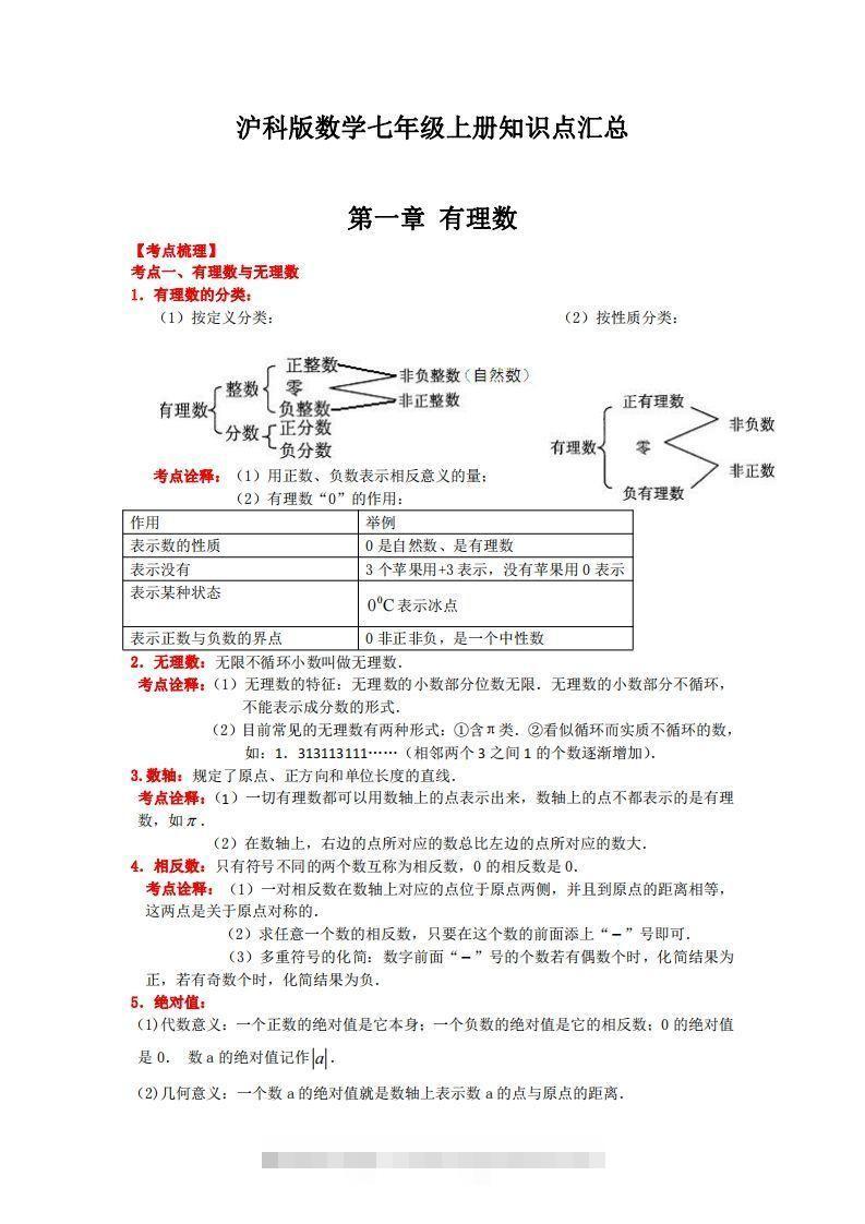
图片[1]昊趣阁资源网沪科版数学七年级上册知识点汇总昊趣阁资源网昊趣阁资源网
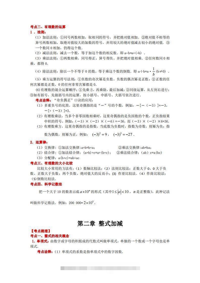
图片[2]昊趣阁资源网沪科版数学七年级上册知识点汇总昊趣阁资源网昊趣阁资源网

预览已结束,还剩10页未读,下单本商品后可免费下载高清完整文档

© 版权声明
THE END
喜欢就支持一下吧
点赞5 分享
相关推荐
评论 抢沙发

请登录后发表评论

    暂无评论内容